Thermomechanical coupling of phase transformations and constitutive laws to describe microstructural evolution of substitutional solder alloys

Wolfgang Flachberger¹ | Thomas Antretter¹ | Jiri Svoboda² | Silvia Leitner³ | Manuel Petersmann⁴

¹ University of Mining, Leoben, Austria | ² Institute of Physics of Materials - Academy of Sciences of the Czech Republic | ³ Materials Center Leoben Forschung GmbH | ⁴ Kompetenzzentrum Automobil- und Industrieelektronik GmbH

Lars Onsager

  • Born in Oslo
  • One of the most important contributors of "Nonequilibrium Thermodynamics"
  • He discovered the "Onsager reciprocal relations"

Onsager reciprocal relations

\[ \mathcal{P} = \underline{j}_i \; \underline{\underline{L}}_{ik} \; \underline{j}_k \]

"everything is coupled."

The principle of minimum entropy production..

..or maximum entropy production?

\[ \delta (\dot{\mathcal{F}} + \tfrac{T}{2} \mathcal{P}) = 0 \]

The free energy of the Cahn-Hilliard model

\[ \mathcal{F}[c] = \frac{1}{\Omega} \int_{V} f_0(c) + \frac{\kappa}{2} | \nabla c |^2 \; dV \]

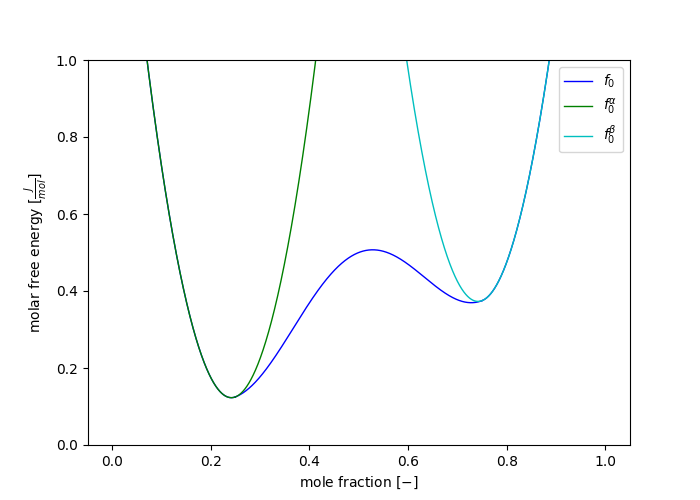
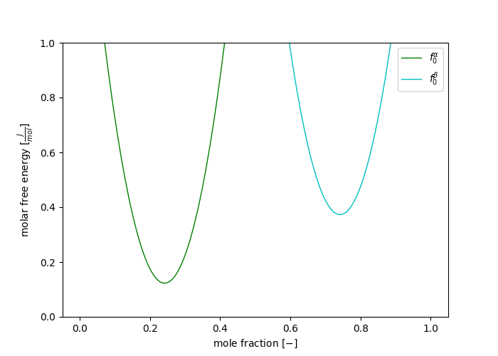
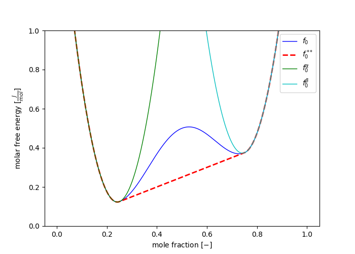
The molar free energy in a stress free system

A free energy functional with additional strain energy

\[ \mathcal{F}[c,\underline{u}] = \frac{1}{\Omega} \int_{V} f_0(c) + \frac{\kappa}{2} | \nabla c |^2 + \varphi(c,\underline{u}) \; dV \]

A Lagrangian for the Thermodynamic Extremal Principle

\[ \delta (\dot{\mathcal{F}} + \tfrac{T}{2} \mathcal{P}) = 0 \]
\[ \mathscr{L}(c, \underline{u}, \underline{j}, \bar{\mu}) = \frac{\dot{\psi}(c,\underline{u})}{\Omega} + \frac{T}{2L} |\underline{j}|^2 + \bar{\mu} \big( \dot{c} + \Omega \nabla \cdot \underline{j}\big) \]
\[ \mathscr{L}(c, \underline{u}, \underline{j}, \bar{\mu}) = \frac{1}{\Omega} \frac{\psi(c,\underline{u})-\psi(c_t,\underline{u}_t)}{\Delta t} + \frac{T}{2L} |\underline{j}|^2 + \bar{\mu} \big( \frac{c - c_t}{\Delta t} + \Omega \nabla \cdot \underline{j}\big) \] \[ c_t = c(t - \Delta t) \]

Euler-Lagrange Equations

\[\begin{aligned} \frac{\delta \mathscr{L}}{\delta c} := \frac{1}{\Omega} \frac{d}{dt} \frac{\delta \psi(c, \underline{u})}{\delta c} + \frac{d}{dt} \bar{\mu} & = 0 \\ \frac{\partial \mathscr{L}}{\partial \underline{j}} - \nabla\Big(\frac{\partial \mathscr{L}}{\partial \nabla \cdot \underline{j}}\Big) := \frac{T}{L}\underline{j} - \Omega\nabla \bar{\mu} & = 0 \\ \frac{\partial \mathscr{L}}{\partial \bar{\mu}} := \dot{c} + \Omega \nabla \cdot \underline{j} & = 0 \\ \frac{\delta \mathscr{L}}{\delta \underline{u}} := \frac{d}{dt} \nabla \cdot \Big( \frac{\partial \psi(c,\underline{u})}{\partial \nabla_s \underline{u}} \Big) & = 0 \end{aligned} \]
\[\begin{aligned} \bar{\mu} & = - \frac{1}{\Omega} \frac{\delta \psi(c, \underline{u} )}{\delta c} \\ \underline{j} & = \frac{L \Omega}{T} \nabla \bar{\mu} \\ 0 & = \dot{c} + \Omega \nabla \cdot \underline{j} \\ \underline{0} & = \nabla \cdot \sigma \end{aligned} \]
\[\begin{aligned} \underline{j} & = - \frac{L}{T} \nabla \big( \frac{\delta \psi}{\delta c} \big) \\ 0 & = \dot{c} + \Omega \nabla \cdot \underline{j} \\ \underline{0} & = \nabla \cdot \sigma \end{aligned} \]

Variational Formulation

\[\begin{aligned} 0 & = \int_{V} \Big( \frac{1}{\Omega} \frac{\partial \psi(c,\underline{u})}{\partial c} + \bar{\mu} \Big) \hat{c} \; dV \;\;\;\;\; \forall \; \hat{c} \in D^0 \\ 0 & = \int_{V} \Big( \frac{T}{L} \underline{j} \cdot \underline{\hat{j}} + \bar{\mu} \Omega \nabla \cdot \underline{\hat{j}} \Big) \; dV \;\;\;\;\; \forall \; \underline{\hat{j}} \in R^1 \\ 0 & = \int_{V} \big( \frac{c - c_t}{\Delta t} + \Omega \nabla \cdot \underline{j} \big) \hat{\bar{\mu}} \; dV \;\;\;\;\; \forall \; \hat{\bar{\mu}} \in D^0 \\ 0 & = \int_{V} \sigma(c,\underline{u}) : \nabla_s \hat{\underline{u}} \; dV \;\;\;\;\; \forall \; \hat{\underline{u}} \in C^2 \end{aligned} \] https://fenicsproject.org/olddocs/dolfin/1.5.0/python/demo/documented/mixed-poisson/python/documentation.html

The End.

Thank you for your attention. For more information on my work visit https://preprint.flachberger.online